To understand this chapter, we will start with some revision work from grade 7. INPUT AND OUTPUT table.

1st output value = 1 x 2 + 3 = 5
2nd output value = 2 x 2 + 3 = 7
3rd output value = 3 x 2 + 3 = 9
4th output value = 4 x 2 + 3 = 11
5th output value = 5 x 2 + 3 = 13
This input/output can also be converted into table form.


y = 2x + 3.
It has got two unknowns.
y is callled dependent variable and x is callled independent variable.
In Mathsmatical language, y value depend on value of x ( input), so we call it y is a function of x.
Later, in grade 10, you will be writing y = f (x).
Example 1
a. Input/Output table.
Complete the table given below using rule provided to you.

b.
The equation of y= x + 3 is given. If the input values are
, determine the output values.
c.
Given the rule y=x+3. Complete the table below.

Exercise 5.1
A. Given below are input output tables. For each input value, Calculate corresponding output value.

B. Given below are the equations. The values of x are
. Calculate the dependent valriable y.

C.
Rule for finding y is given as y = 2x + 5. Complete the table below using that rule.

d.
Rule for finding y is given as y = -3x + 2. Complete the table below using that rule.
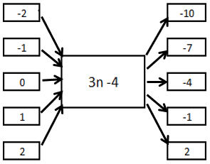
Example 2.
Look carefully at the input/output diagram that is given to you. Work on the inverse operation method, then find the values of the input.

Exercise 5.2
A. Find the input values of each diagram given below.

Example 3
A. Given the rule y = 2x - 5 and output values are
. Find the input value for each corresponding output values.
B. In the table given below, output values and rule is given. Find input values.

Exercise 5.3


B.
The table given below has output values and a rule. Determine input values.
1.

2.

Example 4.
The flow diagram given below has input and output values. Find the rule which is applicable.

Finding a rule is a process. We have to follow few steps if we need the rule.
Step 1 : Create a table with four rows.
Step 2 : First row, write input values and last row, output values.
Step 3: Observe common difference in output values.
Step 4: In second row, Multiply common difference which you observed with your input value.
Step 5: In each column now, observe the difference between their values and write it in the third column. Now your rule is ready from row two and row three.
Exercise 5.4
For each of the following flow diagrams, find the rule which output/input follows.

Example 5
Finding a rule from the table.
From the table given below, find the rule which combines x and y values.

In order to find the rule, you have to follow the same method as example no 4 above.
Watch the recording on the right to better understand the method.
Exercise 5.5
For the tables given below, find the rule.
1.

2.

3.

4.

Example 6
Let's follow the input/output flow chart of the two examples given side by side.
Rule is given to you, your job is to find output values.
1. 2. Now complete the output column below.

A

Answer :
YES / NO
Give a reason for your answer.
B

Answer :
YES / NO
Give a reason for your answer.
C

Answer :
YES / NO
Give a reason for your answer.
D

Answer :
YES / NO
Give a reason for your answer.
E. Consider the following table.

1. Determine the rule connecting x and y.
2. Show that the rule in (1) and y= -3 + (x -1) (2) are equivalent.
F. Consider the following table.
Consider the rule y = 2x +5 and y= 7+ (x-1)*2.
1. Determine the missing information in the below flow diagrams.
a.

b.

c.

d.

2. Determine the rule which connects input and output
a.

b.

c.

d.

3. Consider the table below and answer the questions that follows.

a. Find the relationship between input and output.
b. Show that the rule in (a) is equivalent to y= 11 + (x - 1) 4
c. Calulate value of y if x= -10.
d. Calulate value of x if y = 39
e. Calculate the value of a and b.
